Relacja Live

07.09.2014

11:00

Fragmenty książki dr. Sergiusza Trzeciaka:

Drzewo kampanii wyborczej, czyli jak wygrać wybory
1. Zasady współpracy z mediami Przede wszystkim należy pamiętać, że polityk jest dla mediów jedynie towarem, który ma się sprzedać, a media są w tym przypadku pośrednikiem. Kampania wyborcza kandydata będzie więc dla dziennikarza interesująca, jeśli okaże się atrakcyjna, będzie zawierała elementy nowe  i niespodziewane, będzie wywoływała emocje (zarówno pozytywne, jak i negatywne) oraz jeśli wezmą w niej udział osoby znane. (…) Ponieważ dla dziennikarzy tak istotna jest odpowiednia dramaturgia programu, warto pamiętać o cechach, które oni cenią. A są to:
  • umiejętność żywego dyskutowania;
  • konfrontacyjność;
  • umiejętność mówienia językiem zrozumiałym dla odbiorców, stosowanie metafor;
  • wiedza uzyskana wewnątrz organizacji czy partii politycznej, pozwalająca poznać ich działanie „od kuchni”;
  • dyspozycyjność i dostępność; szczególnie istotne jest odbieranie połączeń telefonicznych, a jeśli nie ma takiej możliwości – szybkie oddzwanianie (dotyczy to niekoniecznie samego kandydata, ale na pewno osób wyznaczonych przez niego do kontaktu z mediami).
2. Telewizja  Podczas rozmów nagrywanych na szybko dziennikarz i rozmówca przeważnie stoją. Dużo łatwiej jest wówczas opanować gesty i wygląda się korzystniej. W trakcie rozmów w studiu i wywiadów jeden na jeden rozmówcy siedzą. Polityk powinien rozmawiać na siedząco wyłącznie wtedy, gdy takie są wymogi nagrania i ustalona formuła wywiadu. Zapraszając dziennikarza do siebie, nigdy nie powinien prowadzić rozmowy zza biurka, gdyż w ten sposób wzbudza dystans i chęć podporządkowania sobie rozmówcy, co nie jest korzystnie odbierane. Jeśli zostaliśmy zaproszeni przez dziennikarza do rozmowy prowadzonej na siedząco, powinniśmy unikać podpierania głowy łokciami, trzymania rąk pod stołem i zakładania nogi na nogę. Powinniśmy siedzieć w miarę wyprostowani, chyba że dynamika rozmowy wymaga zaangażowania ciała, na przykład delikatnego pochylenia się w kierunku prowadzącego lub zwrócenia się w stronę oponenta. To podkreśli zaangażowanie w rozmowę i wagę tematu. Dla uatrakcyjnienia wywiadu można pokazać ważny dokument, ale poza tym żadne inne akcesoria nie są wskazane. Nie wolno zatem bawić się długopisem czy co chwilę sięgać po szklankę z wodą, gdyż to zdradza zdenerwowanie. Wody lepiej napić się przed wejściem na antenę lub po zejściu z niej, w trakcie rozmowy tylko tedy, gdy jest to niezbędne. Należy zwracać uwagę na mowę ciała i gesty. Powinniśmy zachowywać się swobodnie, ale unikać nadmiernej gestykulacji, wymachiwania rękoma, łapania się za głowę czy trzymania rąk  w kieszeni. Taka „nadruchliwość” bardzo źle wypada przed kamerą i może wręcz ośmieszyć.  W wyjątkowych sytuacjach można podkreślić coś gestem. Lekki uśmiech pomoże wzbudzić życzliwość odbiorców. 3. Przygotowanie i uatrakcyjnienie wystąpienia W tym podrozdziale przedstawiam autorski schemat prezentacji, który pomaga w sprawnym przygotowaniu publicznego wystąpienia. Pierwszym krokiem do przygotowania wystąpienia jest ustalenie głównego celu (celów). Może nim być poinformowanie o czymś, przekonanie do czegoś lub zaangażowanie. Z reguły jednak dobre wystąpienie czy przemówienie łączy wszystkie te elementy. Drugim krokiem jest określenie odbiorców: kim oni są i czego oczekują. Trzeci zaś obejmuje ustalenie przekazu, który jest kompromisem pomiędzy trzema czynnikami:
  • co jest ważne dla moich odbiorców (już to ustaliłem);
  • co jest ważne dla mnie (jakie jest moje przesłanie);
  • co mnie odróżnia od innych (moje przesłanie powinno być na swój sposób unikalne i oryginalne).
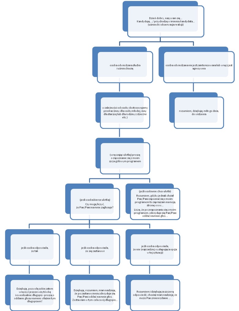
Krok czwarty to przygotowanie narzędzi komunikacji, najlepiej poprzez symulację przemówienia, czyli przygotowanie treści wystąpienia, ćwiczenie operowania głosem i mową ciała, zaplanowanie ubioru  i gadżetów. Aby ustalić narzędzia komunikacji, warto na początku odpowiedzieć sobie na pytanie,  z jakich elementów składa się komunikacja. 4. Schemat zachowania w czasie odwiedzin u wyborcy 5.  Strona WWW Czwartym krokiem na drodze do stworzenia własnej strony WWW jest zebranie i uporządkowanie materiałów, które mają być na niej zamieszczone, czyli:
  • tekstów – dobre teksty są zrozumiałe, nie zawierają żargonu, są interesujące, wiarygodne, angażujące i wywołują emocje, powinny również zawierać informacje użyteczne dla odbiorcy; do najważniejszych tekstów na stronie WWW zaliczamy tekst powitalny, program wyborczy, życiorys kandydata i opis jego dokonań, istotne są również referencje i podziękowania; warto stosować zasadę stopniowania informacji, czyli dać użytkownikom możliwość wybrania, czy na dany temat chcą przeczytać skrótową, czy też bardziej rozbudowaną informację (dotyczy to zwłaszcza kwestii programowych); tekst można uzupełnić grafiką, która go uatrakcyjni i sprawi, że będzie bardziej czytelny;
  • zdjęć – ważne jest nie tylko zdjęcie wizerunkowe na stronie głównej, ale również zdjęcia z rodziną, z autorytetami, prezentujące polityka w roli lidera, zdjęcia podczas codziennych spotkań i w czasie uprawiania hobby; warto przy tym się zastanowić, na ile każde z wybranych zdjęć oddaje cechy charakteru, którymi chciałbyś się pochwalić, dlatego zdjęcie w czasie górskiej wspinaczki będzie lepszym rozwiązaniem niż fotografia z wizyty w zoo zrobiona na tle małp; szczególnie ważne są zdjęcia z innymi politykami, zwłaszcza liderami partii, powinny one jednak przedstawiać partnerski uścisk dłoni, nigdy protekcjonalne poklepywanie, stanie w cieniu lidera albo chowanie się za jego plecami, lepiej też unikać zdjęć, na których występujesz w tłumie innych równorzędnych polityków; fotografie muszą mieś odpowiednią ostrość i być dobrze wykadrowane; przykłady zdjęć polityków są dostępne na mojej stronie internetowej (http://www.trzeciak.pl/przyklad_13/);
  • nagrań wideo – najlepiej, gdy prezentowane filmy są dynamiczne i zawierają pewną historię, interesującą i wciągającą odbiorcę; główna myśl powinna być przedstawiona dość szybko, tytuł zaś powinien być jednoznaczny, krótki i intrygujący, a jednocześnie wskazujący główny przekaz filmu i ułatwiający jego znalezienie przez wyszukiwarkę.
6. Blog  Bardzo ważna jest promocja blogu – zarówno online, jak i offline. Ta pierwsza obejmuje:
  • widget Like (Lubię to!);
  • dodanie blogu do katalogów tematycznych;
  • dodanie możliwości subskrypcji, na przykład w postaci stopki „Jeśli podoba ci się ten wpis, otrzymuj e-mailem powiadomienie o nowym wpisie”, „Zapisz się, by otrzymywać powiadomienia o nowych wpisach”, „Nie przegap żadnego wpisu. Zapisz się!” czy „Obserwuj mnie”;
  • dodawanie informacji o blogu w e-mailach (najlepiej w stopce) i na stronie internetowej;
  • informowanie o blogu znajomych w portalach społecznościowych i instalację odpowiednich wtyczek (na przykład wtyczki Sociable, jeśli blog jest prowadzony na WordPress), która pozwoli znajomym podzielić się z innymi ciekawą treścią z naszej strony;
  • wykorzystanie mikroblogów, na przykład Twittera, do informowania o nowych wpisach;
  • zaproszenie innych blogerów do subskrypcji blogu, a następnie poproszenie ich, by rozesłali informacje o nim do swoich znajomych na Facebooku i Twitterze;
  • bycie gościnnym blogerem, zwłaszcza na popularnych blogach;
  • używanie we wpisach słów kluczowych;
  • odpowiadanie na komentarze;
  • organizowanie konkursów dla czytelników.
Promocja offline obejmuje:
  • umieszczenie adresu blogu na wizytówkach i innych materiałach wyborczych;
  • nawiązywanie do blogu w rozmowach z dziennikarzami.
7. List do wyborcy Cel: przekonanie wyborcy do głosowania; list jest więc zwykle (choć nie zawsze) ostatnim elementem kampanii. Jest to jednocześnie najbardziej perswazyjny materiał wyborczy. Dla kogo: dla wszystkich kandydatów. Do kogo: do wszystkich potencjalnych wyborców lub do starannie wyselekcjonowanej grupy, na przykład do wyborców, którzy głosują po raz pierwszy. Treść i forma: niewielu kandydatów decyduje się na wysłanie listów do wyborców, tymczasem jest to bardzo dobry sposób, by wyróżnić się na tle innych. Warto rozważyć zarówno przygotowanie listu ogólnego do wszystkich mieszkańców okręgu wyborczego, jak i listów pisanych z myślą o konkretnych grupach wyborców, na przykład młodych rodzicach lub przedsiębiorcach – w tym zakresie listy bardzo ułatwiają prowadzenie kampanii ukierunkowanej. List powinien zawierać następujące elementy:
  • wskazanie spraw ważnych dla wyborców;
  • propozycje rozwiązań wskazanych problemów;
  • uzasadnienie własnej kandydatury;
  • podkreślenie znaczenia głosu każdego wyborcy;
  • apel o udzielenie poparcia;
  • wezwanie do działania poprzez głosowanie w dniu… (w liście trzeba przypomnieć datę wyborów).
Powitanie i swój podpis warto napisać odręcznie lub przynajmniej powielić egzemplarz z odręcznym pismem – im bardziej spersonalizowany list, tym większa szansa, że odbiorca poświęci czas na jego lekturę. Można również napisać list własnoręcznie niebieskim długopisem (oczywiście pismo musi być czytelne), a następnie go zeskanować i powielić. Jest to skuteczny sposób na odróżnienie się od innych, a jednocześnie spersonalizowanie przekazu. Najważniejsze fragmenty listu należy pogrubić lub wypunktować, aby odbiorca, skanując tekst wzrokiem, zatrzymał się w określonych miejscach. W nagłówku lub stopce trzeba podać swoje dane kontaktowe wraz z adresem biura wyborczego. 8. Przekaz terytorialny Przekaz ten jest skierowany do osób zamieszkujących określone terytorium. W zależności od wyborów może to być województwo, powiat, miasto, dzielnica, osiedle, gmina bądź wieś. Warto rozważyć takie rozwiązanie, jeśli na danym obszarze:
  • deklarowane poparcie dla ugrupowania jest wysokie, ale problemem jest niska frekwencja w danych wyborach (na przykład w wyborach europejskich, gdy od frekwencji zależy liczba mandatów);
  • poparcie dla ugrupowania jest wysokie, a polityk chce przenieść poparcie z poziomu partii na poziom kandydata (na przykład jest jedynym kandydatem ugrupowania, który odwiedzi wyborcę w domu);
  • poparcie dla kandydata jest słabe, a powinno zostać zwiększone;
  • liczba wyborców niezdecydowanych jest duża;
  • istnieje silna rywalizacja pomiędzy ugrupowaniami i kandydatami.
Więcej informacji na temat książki http://www.trzeciak.pl/books/drzewo-kampanii-wyborczej/. Książkę można zakupić na stronie GWP http://www.gwp.pl/13622,drzewo-kampanii-wyborczej-czyli-jak-wygrac-wybory.html?id_partner=8. Opinie o książce  Metafora kampanii wyborczej jako drzewa jest jej idealnym, a jednocześnie zaskakującym odzwierciedleniem. Dzięki temu porównaniu wybory są rozłożone na czynniki pierwsze, co pomaga zapoznać się z tematem nie tylko laikom, lecz także doświadczonym działaczom politycznym. Warto podkreślić innowacyjność tej książki. Nie tylko się ją czyta, ale także ćwiczy się na niej. Celem autora nie jest nauczenie nas, jak wygrać, a raczej zrozumienie własnych przekonań oraz pogodzenie się z każdym końcowym efektem naszej politycznej działalności. Ryszard Grobelny, Przewodniczący Związku Miast Polskich, Prezydent Miasta Poznania Dlaczego warto sięgnąć akurat po tę książkę? Bo dla Sergiusza Trzeciaka kampania wyborcza to nie seria tricków, które mają zmobilizować wyborcę do oddania głosu właśnie na tego, a nie innego polityka. Dr Trzeciak stoi na stanowisku, że polityka zaczyna się od pytania, co chcesz zrobić dla innych, a kampania to nie tyle skuteczne omamienie wyborcy, co czas na intensywną rozmowę z nim o tym, co jest do zrobienia. Nie trzeba więc „wymyślać siebie” od początku, ale mądrze wydobyć te talenty, które pomagają w działalności publicznej. Książka dra Trzeciaka podpowiada, jak to zrobić. Paweł Kowal, polityk, historyk, doktor politologii  

16:00

To naprawdę bardzo ważne polityczne pytanie: czy Prezes Rady Ministrów nie powinien wyglądać ładniej?

Albo wyglądać tak samo, jak 10 lat temu? Albo być szczuplejszy, wyższy, bardziej uśmiechnięty, bardziej poważny, nosić inne spodnie. Albo dłuższe spódnice, w końcu nową Prezes Rady Ministrów będzie kobieta, a kobieta powinna nosić spódnice. A może powinna nosić więcej kolorowych rzeczy? Albo nie, więcej szarości, przecież na tym stanowisku powinna wyglądać poważniej. Mocniej się malować, bo widać jej cienie pod oczami. Ale nie za mocno, w końcu tapeta na twarzy nie przystoi pani premier. A co ty sądzisz o tym, jak powinna wyglądać osoba, która pełni obowiązki Prezesa Rady Ministrów?

Przesadzam? Co to ma do rzeczy? To naprawdę ważne w polityce? Niestety, sądząc po tym, jak media przyjęły materiał Superstacji, w którym poseł Twojego Ruchu przy włączonej kamerze skrytykował wygląd Ewy Kopacz, chyba pora przygotować się, że tak będziemy oceniać i komentować styl rządzenia nowej pani premier. Wszyscy pośmialiśmy się, że Wincenty Elsner, niby taki lewicowiec, a tu patrzcie, seksista tak jak inni. I na dodatek nie zauważył włączonej kamery. Za to jakoś cicho było o tym, że samo pytanie reportera Superstacji było nie mniej seksistowskie i niezbyt właściwe - wygląd pani marszałek nie ma nic wspólnego z tym, jak wykonuje ona swoje obowiązki polityczne. I zostało zadane tylko po to, by pośmiać się z tego, że polityczka chodzi do lekarza medycyny estetycznej. Ale też nie łudźmy się, że to problem tylko tej jednej stacji. Któreś medium w końcu zapytałoby o wygląd Ewy Kopacz. Superstacja po prostu była pierwsza, cóż, ktoś musiał.

To piękny przykład na podwójne standardy w polityce. Gdyby takie standardy nie obowiązywały, mielibyśmy w mediach pełno materiałów o tym, że poseł Iksiński strasznie przytył i w tym dziesięcioleciu nie udało mu się zapiąć guzików marynarki, a minister Zet wyłysiał i nosi zaczeskę, a panu Ygrekowskiemu przydałoby się spotkanie ze stylistą, bo te garnitury, które nosi, są niemodne. A tamten polityk to już musi iść na botoks, bo w jego lwią zmarszczkę można wsadzić ołówek, a on nie spadnie na ziemię. A dziennikarz pokazywałby posłom zdjęcia potencjalnego nowego ministra i pytał, co sądzą oni o tym, jak bardzo postarzał się w ciągu kilkunastu lat politycznego życia. Bo przecież sprawowanie władzy odbija się na wyglądzie, nie tylko Barack Obama coś o tym wie.

Wiem, że to ujęcie rozrywkowe, że to nie był poważny materiał publicystyczny lub newsowy, że takie są tabloidowe media, ale jeśli zajmujemy się wyglądem tylko kobiet obecnych w polityce, to sorry, ale mamy problem. Bo jeśli to ważne, jak polityk wygląda, to komentujmy także wygląd polityków płci męskiej. Jeśli wygląd nie ma znaczenia, i nie jest kryterium oceny, to dajmy spokój politykom płci żeńskiej. Inaczej to po prostu seksizm czystej wody.

fot. Ewa Kopacz na FB


20:33

OBRAZ DNIA I TYGODNIKI: Jutro spotkanie PO-PSL, Było 4 kandydatów na komisarza, Semka o odejściu Tuska: To moment zero polityki

-- O 21:05 w TVP Info sondaż TNS Polska o poparciu dla partii politycznych.

-- JUTRO O 10:00 W BELWEDERZE SPOTKANIE KOMOROWSKI-PIECHOCIŃSKI.

-- RADIO ZET: W poniedziałek o 20:00 spotkanie PO-PSL o przyszłym rządzie.

-- DOMINIKA WIELOWIEYSKA: PODOBNO KACZYŃSKI BYŁ WŚCIEKŁY, ŻE WYWIAD W PE MU NIE DONIÓSŁ, ŻE TUSK ZOSTANIE SZEFEM RE: “ - Podobno Jarosław Kaczyński był wściekły, że tzw. wywiad w PE nie doniósł mu o tym, że Tusk zostanie szefem PE - zagaiła Dominika Wielowieyska. - No nie, no nie, to nie o takim wywiadzie mówimy - zaczął mówić Sasin. - Dla wszystkich to była informacja zaskakująca, ale nie dla Tuska, myślę, że on o tym od dawna wiedział - mówił dalej polityk. I dodał, że w tym świetle dziwi go powakacyjne wystąpienie Tuska w Sejmie, gdzie ‘zarysował ambitny plan polityki prorodzinnej, obiecywał pieniądze dla emerytów’. - Tak nie występuje polityk, który zaraz chce to wszystko rzucić w diabły i pojechać objąć stanowisko europejskie. Nie wiem, czy to nie był element zasłony dymnej - komentował Sasin”. http://tokfm.pl/Tokfm/1,103087,16599665,Wielowieyska___Podobno_Kaczynski_byl_wsciekly__ze.html

-- RYSZARD CZARNECKI W FPF: Tak, Zachód powinien dostarczać Ukrainie broń. Szczyt w Newport otworzył do tego furtkę. Jesteśmy największym sąsiadem Ukrainy należącym do NATO i UE. Nasza wola w tym obszarze musi być większa.

-- JACEK SARYUSZ-WOLSKI W FPF: Polska nie powinna wychodzic przez szereg, ale tworzy się moim zdaniem koalicja zdolnych i chętnych (willing and able), która będzie dostarczała broń.

-- MON: NIE MA USTALEŃ CO DO DOSTAW NOWOCZESNEJ BRONI NA UKRAINĘ: “Polski resort obrony zdementował w niedzielę informację Jurija Łucenki, doradcy prezydenta i przewodniczącego partii Blok Petra Poroszenki, który oświadczył, że na szczycie NATO zapadły ustalenia dotyczące przysłania na Ukrainę doradców wojskowych oraz dostaw nowoczesnej broni. (...) - Nie potwierdzam tych doniesień. Nie ma jakichkolwiek ustaleń ze szczytu NATO co do dostawy nowoczesnej broni z Polski na Ukrainę - skomentował wpis Łucenki rzecznik polskiego ministerstwa obrony płk Jacek Sońta. - Informacje na temat dalszej współpracy NATO-Ukraina przedstawił publicznie sekretarz generalny sojuszu w Newport. Najwyraźniej doradca prezydenta Ukrainy mówił o swoich ewentualnych planach na przyszłość - powiedział Sońta”. http://wiadomosci.wp.pl/kat,1329,title,MON-dementuje-ukrainskie-doniesienia-o-dostawach-broni,wid,16866045,wiadomosc.html

-- KOMOROWSKI NA JASNEJ GÓRZE: “Trzeba patrzeć w przyszłość także dlatego, aby w porę dostrzec zagrożenia, ryzyka, przeszkody, ograniczenia i obawy, także takie, które dzisiaj nas niepokoją, na przykład związane z ograniczeniami w handlu wskutek inwazji Rosji na naszego ukraińskiego sąsiada, które uruchamiają w nas samych uzasadnione lęki o bezpieczeństwo Polski”. http://tvp.info/16746166/prezydent-do-rolnikow-na-jasnej-gorze-trzeba-docenic-plony-25lecia-polskiej-wolnosci

-- BŁASZCZAK O POLSKIEJ DELEGACJI NA SZCZYT NATO: “Delegacja, na czele której stał Komorowski nie sprostała zadaniu. To nie jest pretensja wobec NATO, tylko wobec delegacji. (...) To co się dzieje na Ukrainie wygląda na wygraną Władimira Putina. Zagrożenie jest realne”. http://tvp.info/16745832/szczyt-nato--sukces-czy-porazka-pis-polska-delegacja-zawiodla-po-mamy-zabezpieczenie

-- REFERENDUM W SZKOCJI: “Wyniki najnowszego sondażu ośrodka YouGov po raz pierwszy dają przewagę szkockim separatystom - pisze brytyjski tygodnik "Sunday Times". Z kolei jak donosi tygodnik "Observer", rząd Wielkiej Brytanii zaoferuje mieszkańcom Szkocji konwent konstytucyjny ws. zwiększenia ich samodzielności wobec Londynu, jeśli w referendum niepodległościowym 18 września zagłosują na nie”. http://tokfm.pl/Tokfm/1,103086,16601664,Szkocja_odlaczy_sie_od_Wielkiej_Brytanii__Najnowszy.html

*****

#TYGODNIKI:

-- NEWSWEEK. ALEKSANDRA PAWLICKA O EWIE KOPACZ: “Ostateczną decyzję podjęła w piątek przed szczytem UE, na którym wybrano Tuska. W przerwie głosowań sejmowych spotkała się z premierem i kilkoma politykami w pokoju przyległym do sali posiedzeń plenarnych. Premier powiedział: ‘Dostałem właśnie potwierdzenie od Angeli Merkel o pełnym poparciu’. Był to pierwszy tak wyraźny sygnał z Berlina”.

-- WSPÓŁPRACOWNIK KOPACZ O SCHETYNIE: “Schetyna za pośrednictwem prezydentapróbuje wrócić na pierwszą linię. Na marszałka Sejmu albo do MSW za Sienkiewicza, albo do MSZ za Sikorskiego, co dla szefa sejmowej komisji ds. zagranicznych byłoby dość naturalnym awansem. Ale na to w żadnym razie nie może być zgody”.

-- PAWLICKA: “Zwolennicy Ewy Kopacz już prowadzą rozmowy z posłami innych partii w sprawie wotum zaufania dla jej rządu na wypadek, gdyby schetynowcy wyłamali się z dyscypliny głosowań”.

-- NEWSWEEK. POLITYK ZBLIŻONY DO KPRM W TEKŚCIE MICHAŁA KRZYMOWSKIEGO: “A Kopacz się zgodziła, jako jedyna. Choć nie wykluczam, że gdyby wszyscy [Bieńkowska i Bielecki] powiedzieli ‘tak’, to i Tusk i tak postawiłby na nią. Sondował więcej osób, bo chciał wiedzieć, jakie opcje ma do wyboru. Bieńkowska i Bielecki tylko ułatwili mu decyzję”.

-- POLITYK Z OTOCZENIA TUSKA O KOMOROWSKIM: “Komorowski powiedział, że jeśli przy okazji powoływania rządu Kopacz dojdzie do zmiany na stanowisku ministra spraw zagranicznych, to on nie będzie rozpaczać. Biorąc pod uwagę, że najpierw kręcił nosem na Ewę, zabrzmiało to jak warunek: powierzę misję Kopacz, jeśli pozbędziecie się Sikorskiego”.

-- KRZYMOWSKI O SIKORSKIM: “Po pierwsze, nie wierzy w sukces nowej premier, a po drugie, bycie ministrem u Kopacz to nie to samo co bycie ministrem u Tuska. Jeśli propozycja objęcia funkcji marszałka zostanie utrzymana, to chętnie z niej skorzysta”.

-- KRZYMOWSKI O WSPÓŁPRACOWNIKACH PREMIERA: “Swoje odejście z Kancelarii Premiera zapowiedzi już zaufany współpracownik Tuska Igor Ostachowicz i rzeczniczka rządu Małgorzata Kidawa-Błońska. Z rządem chętnie rozstałby się też minister Paweł Graś”.

-- POLITYK ZWIĄZANY ZE SPÓŁDZIELNIĄ: “Jak nie wygramy wyborów samorządowych, przywództwo Ewy zostanie podmyte. Wtedy rozpęta się piekło”.

-- ADAM MICHNIK O PUTINIE: “W tej chwili Putin uczynił swoją politykę nieprzewidywalną. Nie wiem, co zrobi jutro”.

-- MICHNIK O POMOCY DLA UKRAINY: “Wydaje się, że jakaś pomoc militarna dla Ukrainy jest niezbędna, chociaż oczywiście nie może samotna decyzja Polski, to musi być stanowisko NATO. Ukrainie trzeba pomóc nie tyle z altruizmu, ile we własnym interesie”.

-- MILLWARDBROWN DLA NEWSWEEKA O TYM, KTO BYŁ NAJLEPSZYM PREMIEREM: Mazowiecki 21%, Tusk 19%, Kaczyński 11%, Buzek 9%, Miller 7%. Olszewski 6%, Marcinkiewicz 5%, Cimoszewicz 4%, Pawlak 4%, Belka 2%, Suchocka 1%, Oleksy 1%, Bielecki 0%.

-- WPROST. AGNIESZKA BURZYŃSKA O ZARZĄDZIE PO: “Dzwoni do mnie Jaceniuk i pyta, czy nie przysłałbym mu helikopterów, a ja nie wiem, czy pyta mnie jako polskiego premiera czy szefa Rady Europejskiej. Powinienem jak najszybciej przestać być szefem rządu. Bo występuję w rolach niepołączalnych - te słowa Donald Tusk wypowiedział podczas środowego zarządu PO. (...) Premier poinformował, że kandydatów na stanowisko komisarza było czterech. Elżbieta Bieńkowska, Radosław Sikorski, Jan Krzysztof Bielecki, Jacek Rostowski: Ela ma pewną tekę komisarza odpowiedzialnego za rynek wewnętrzny i konkurencyjność”. Dyskusja szybko wróciła do tematu przyszłości rządu. - Żebyśmy nie byli jak Kościół polski po śmierci papieża. Aby nie było kryzysu przywództwa, powinniśmy jak najszybciej postawić na lidera. I powinna być nim Ewa - stwierdziła Hanna Gronkiewicz-Waltz”. http://wprost.pl/ar/467364/Tusk-Dzwoni-do-mnie-Jaceniuk-i-pyta-czy-nie-przyslalbym-mu-helikopterow/

-- DO RZECZY. PIOTR SEMKA O ODEJŚCIU TUSKA DO BRUKSELI: “Nasza polityka przypomina dziś najlepsze kryminały Agathy Christie. Wielki Donald odchodzi na stanowisko szefa Rady Europejskiej i natychmiast iluś polityków PO oraz PiS zaczyna snuć polityczne plany i wewnątrzpartyjne intrygi. Swoisty moment zero, o którym wielu myślało od lat, ale nie wierzyło, że w końcu nadejdzie”.

-- DO RZECZY. MAREK MAGIEROWSKI O TUSKU W UE: “Przekonanie, żywione przez wielu publicystów nad Wisłą, że nominacja dla Tuska to „ostateczny koniec podziału na Europę Wschodnią i Zachodnią” oraz dowód na to, że nasz kraj odgrywa ogromną rolę w Europie, jest wyjątkowo naiwne”.

*****

FAKTY TVN

-- Na jedynce relacja Wojciecha Bojanowskiego z Mariupola.

-- SARYUSZ-WOLSKI W MATERIALE MONIKI KRAJEWSKIEJ: To tylko tymczasowe rozwiązanie, które służby przegrupowaniu sił przez obie strony. Rosja nadal zamierza zwiększać swój stan posiadania, batalia nadal trwa.

-- KOMOROWSKI W MATERIALE DARIUSZA PROSIECKIEGO: Trzeba patrzeć w przyszłość, także dlatego, aby w porę dostrzec zagrożenia, np. związane z ograniczeniami w handlu, w skutek inwazji Rosji na naszego ukraińskiego sąsiada.

-- SAWICKI: Szykowaliśmy się do eksportu co najmniej 35 proc. naszych produktów, a ze względu na embargo, przynajmniej 7 proc. zostanie zablokowane. To destabilizuje rynki, a pomoc unijną traktuję jako daleko niewystarczającą.

-- PAWLAK: Kiedyś byłem obśmiewany, jak mówiłem, że trzeba jeździć Polonezami. Dzisiaj Polonezów już nie produkujemy, ale produkujemy bardzo dobrą żywność.

-- CZARNECKI: Nie dziwię się wściekłości rolników.

*****

WIADOMOŚCI TVP

-- Ukraina na jedynce.

-- Krzysztof Ziemiec o wyborach uzupełniających do Senatu.

-- KOMOROWSKI W MATERIALE JUSTYNY DOBROSZ-ORACZ: Trzeba patrzeć w przyszłość, także dlatego, aby w porę dostrzec zagrożenia, np. związane z ograniczeniami w handlu, w skutek inwazji Rosji.

-- DOBROSZ-ORACZ: Rolnicy już płacą za wojnę rosyjsko-ukraińską, a nastroje wśród nich mogą mieć duży wpływ na wynik w nadchodzących wyborach samorządowych.

-- BŁASZCZAK: To porażk Sawickiego, po raz kolejny okazało się, że opowiadają o gruszkach na wierzbie.

-- SAWICKI: Nie przystoi, żeby PiS po raz kolejny kłamał. Polska złożyła największe zapotrzebowanie na środki unijne.

-- CZARNECKI: Minister rolnictwa jeszcze w lipcu mówi, że żadnych sankcji nie będzie. Znaczy, że zabrakło mu wyobraźni.

*****

WYDARZENIA POLSATU

-- Najnowsze informacje z Ukrainy na jedynce.

-- DOMINIKA DŁUGOSZ: Kopacz osiągnęła więcej, niż jakakolwiek kobieta w polskiej polityce. Ma jeszcze szanse dostać premię za nowość, płeć i niebycie Tuskiem.

-- ŻELICHOWSKI: Do następnych wyborów PO może wyjść zwycięsko, jeżeli czegoś nie pochrzani.

-- GAWKOWSKI: Prawdopodobnie pozbędzie się trójki drombo: Sienkiewicza, Arłukowicza i Sikorskiego ze swojego rządu.

-- GRABARCZYK O KOPACZ: Jest stanowcza, czasami gdy trzeba podejmować trudne decyzje, nie boi się.

-- DŁUGOSZ: Kopacz od miesięcy gra do jednej bramki ze spółdzielnią Grabarczyka. To jest coś, co można zepsuć w partii, rozpętać ponownie wojną pomiędzy spółdzielnią a Schetyną.

-- GRABARCZYK: Nie będziemy organizować w tej chwili wewnętrznych wyborów, ta rozgrywka odbędzie się już po wyborach parlamentarnych.

-- GOWIN: Gdyby doszło do demokratycznych wyborów, to wśród ogółu członków Platformy, zwycięzcą okazałby się Schetyna.

-- AUGUSTYN: Na tym wszakże polega polityka, żeby być skutecznym, i pani marszałek to potrafi.

-- DŁUGOSZ: Kopacz musi wygrać walkę ze Schetyną, zanim dojdzie do wyborów. Jeśli przegra wybory parlamentarne, to będzie tylko jej wina, i pierwsza od lat realna szansa dla Schetyny.


20:49

Trzy powody dla których Platforma musi mocno wygrać Rybnik- analiza

W analizie trzech niedzielnych wyników wyborów uzupełniających do Senatu liczy się, w zasadzie, tylko wynik w okręgu 73, obejmującym Rybnik. Są co najmniej trzy powody dla których PO powinna zdecydowanie wygrać wyścig w Rybniku i to będzie wyznacznik prawdziwej kondycji PO w oczach opinii publicznej. Po pierwsze, bo tym razem z kandydatem PO nie rywalizuje o ten sam elektorat bliski jej kandydat niezależny. Po drugie dlatego, że ostatnie tygodnie upłynęły pod rytm spinu Platformy- socjalnego expose Tuska, jego zwycięstwa w Brukseli, które wyeliminowało z dyskusji inne tematy oraz wskazaniu kobiety na fotel premiera. Dało to w najnowszym badaniu TNS dla TVP skok Platformy aż o 10 punktów, 5pp w IBRIS HH dla RZ i mocny powrót na czoło peletonu. Ewentualna przegrana, lub wątła wygrana Marka Krząkały z Izabelą Kloc byłaby sygnałem, że i próba bardziej socjalnego kursu, i tak mocno dominujące sukcesy europejskie ani wyborców Platformy tak silnie nie mobilizują, ani partii szczególnie nie niosą. Po trzecie, ze stawki 2014 odpadli kandydaci z mocnymi nazwiskami- jak Korwin, czy silna w 2013 kandydatka PSL. To też powinno teoretycznie mocno zagrać na rzecz PO.

Rybnik już trzykrotnie, w ciągu 3 lat od wyborów 2011 przechodzi z rąk Platformy i PiS. W 2011 senatorem z okręgu 73 został kandydat PO- Antoni Motyczka, który zmarł w połowie kadencji a wybory uzupełniające 21 kwietnia 2013 wygrał Bolesław Piecha z PiS. Po wyborze Piechy do Parlamentu Europejskiego ponownie zarządzono wybory w tym okręgu. Ale sytuacja w nich jest zdecydowanie inna niż była wiosną ubiegłego roku. By mówić o powrocie Platformy do dobrej, wyborczej kondycji Marek Krząkała z PO musiałby dość wyraźnie pokonać Izabelę Kloc z PiS.

Po pierwsze- w wyborach 2013 które wygrał Piecha Platforma startowała z przegranej pozycji. Nie dość, że wystawiła przeciwko arcymocnemu Piesze kandydata słabego- Mirosława Dużego, prezesa Przedsiębiorstwa Gospodarki Komunalnej i Mieszkaniowej w Łaziskach Górnych, to jeszcze dopuściła do tego, by startował obok bliskiego Platformie kandydata niezależnego- Józefa Makosza. Teoretycznie więc kandydat PO powinien otrzymać wynik bliski sumy wyników 2013 swojego kandydata Dużego (18%), lwią część wyborców niezależnego ale bliskiego PO Makosza (20%), koalicyjnej kandydatki PSL (8%) i jakąś część wyborców RAŚ (część z 13%) oraz nie startującego Korwina (część z 8%). Z grubsza zatem, Krząkała z PO powinien dostać około 38-42%, co powinno mu zapewnić dość łatwą wygraną. W 2013 roku, kandydujący z PiS Piecha otrzymał 28%. PiS ma jednak w tych wyborach mniejsze rezerwy i może ewentualnie czerpać z elektoratu Korwina (który sam nie kandyduje ale wystawił słabego kandydata), RAŚ i części PSL oraz statystycznie- z  niestartujących niezależnych Makosza (20%) i Masłowskiego (2%). Na niekorzyść Krząkały działa tylko silniejszy niż wówczas kandydat SLD.

Po drugie- do wyborów uzupełniających 2013 Platforma szła w nieporównywalnie gorszej sytuacji zewnętrznej. Tamtejsze wybory odbywały się w kontekście nie tylko przegranego referendum o odwołanie platformerskich władz Elbląga, ale też serii wpadek w sprawie bezpieczeństwa energetycznego i Rosji, zakończonych dymisją ministra skarbu Mikołaja Budzanowskiego i szeroko komentowanej popularności RAŚ. Sama partia Jarosława Kaczyńskiego natomiast była aż tak na fali, że nastrój oddawał opublikowany w tygodniku DO RZECZY, w sąsiedztwie wyborów senackich 2013 tekst Rafała Ziemkiewicza: „Jarosław wygrywa Polskę”.

Dziś nastrój jest inny. Na fali jest Platforma. To ona narzuciła dyskusję na starcie sezonu politycznego do tego stopnia, że mało kto dziś nawiązuje do jeszcze parę miesięcy temu katastrofalnych dla Tuska i jego formacji taśm Wprost. Tuskowi i PO już na samym początku jesiennego sezonu udało się narzucić tematy debaty- darmowy podręcznik, zapowiedź prorodzinnych zmian w podatkach i wyższej waloryzacji emerytur. No i najważniejsze- brukselski sukces Tuska już zupełnie zepchnął całą opozycję do defensywy. Zapowiedź zaś nominacji Kopacz na fotel premiera, teoretycznie zaś powinna mocno poprawić szanse Platformy w najważniejszym wyborczo elektoracie kobiecym.

Po trzecie- w przeciwieństwie rybnicko-mikołowskich wyborów uzupełniających 2013, tym razem to Platforma wystawiła kandydata mocniejszego niż konkurencyjny PiS. Marek Krząkała jest kandydatem nieporównywalnie mocniejszym, niż kandydat PO w 2013- Mirosław Duży. Izabela Kloc jest zaś kandydatem dużo słabszym niż rok wcześniej Bolesław Piecha. Dodatkowo, co też w tak małej skali, gdzie liczą się setki i tysiące a nie dziesiątki tysięcy głosów znaczenie w tym senackim wyścigu ma też to, że teraz startuje czterech, nie ośmiu kandydatów, zamiast popularnego Korwina (otrzymał w 2013 8%), Nowa Prawica tym razem wystawiła szerzej nieznanego Macieja Urbańczyka, nie startują też ani kandydat RASiu  (w 2013 aż 13%) ani jak w 2013 kandydatka PSL z mocnym nazwiskiem. (w 2013 niebagatelne 8%)

Fot. http://gremlinka.flog.pl/wpis/4395916/rybnik-moje-miasto-


21:01

Platforma wygrywa z PiS w TNS dla "Wiadomości" TVP, remisuje w badaniu IBRiS dla "Rz"

Platforma zdecydowanie wygrywa z PiS w sondażu TNS przeprowadzonym w dniach 4-5 września dla "Wiadomości" TVP. Partia Donalda Tuska ma 34% (+10 w stosunku do czerwcowego badania TNS dla "Wiadomości"). PiS straciło 3 pp i ma 28% (PiS jest notowany razem z mnniejszymi partiami prawicowymi). SLD zyskało 1 pp i ma teraz 9%.

KNP ma 5% - to spadek o 5 pp w porównaniu z czerwcem. PSL ma także 5% (bez zmian). Twój Ruch jest pod progiem z wynikiem 2% (-2) pp. 16% jest niezdecydowanych. Sondaż przeprowadzono w dniach 4-5 września na próbie 1000 Polaków.



A w opublikowanym dziś badaniu IBRiS (wcześniej IBRiS Homo Homini) dla "Rzeczpospolitej", dystans między PO a PiS spadł do zera. W pierwszym sondażu po europejskim awansie Tuska, PiS i PO mają po 30%. Oznacza to spadek PiS o 3 pp i 5 pp wzrost Platformy. SLD straciło 3 pp i ma 9%, PSL ma 7% (+2). KNP jest na granicy progu (5%, - 2pp).

Te dwa sondaże ustawiają dyskusje polityczną przed startem kluczowego tygodnia w krajowej polityce.

fot. TVP Info/Rz